原网站
|
英文站
网站首页
学校概览
学校简介
领导班子
学校荣誉
管理制度
校务公开
校内公告
学校目标
工作计划
计划总结
财务管理
法律法规
组织机构
学校制度
教学广角
校本培训
课程管理
课堂教学
衔接教学
校本研修
教学评价
教学资源
教学成果
德育天地
德育活动
国旗下讲话
德育研究
家长学校
学生频道
校园之星
活动在线
学生获奖
读书活动
总务后勤
后勤保障
平安校园
每周菜谱
党建工作
主题活动
支部建设
支部活动
学习材料
党员风采
计划总结
政风行风
教工之家
教育科研
计划总结
课题概览
课题管理
理论学习
科研制度
科研信息
科研成果
网站首页
>
教育科研
>
课题管理
>
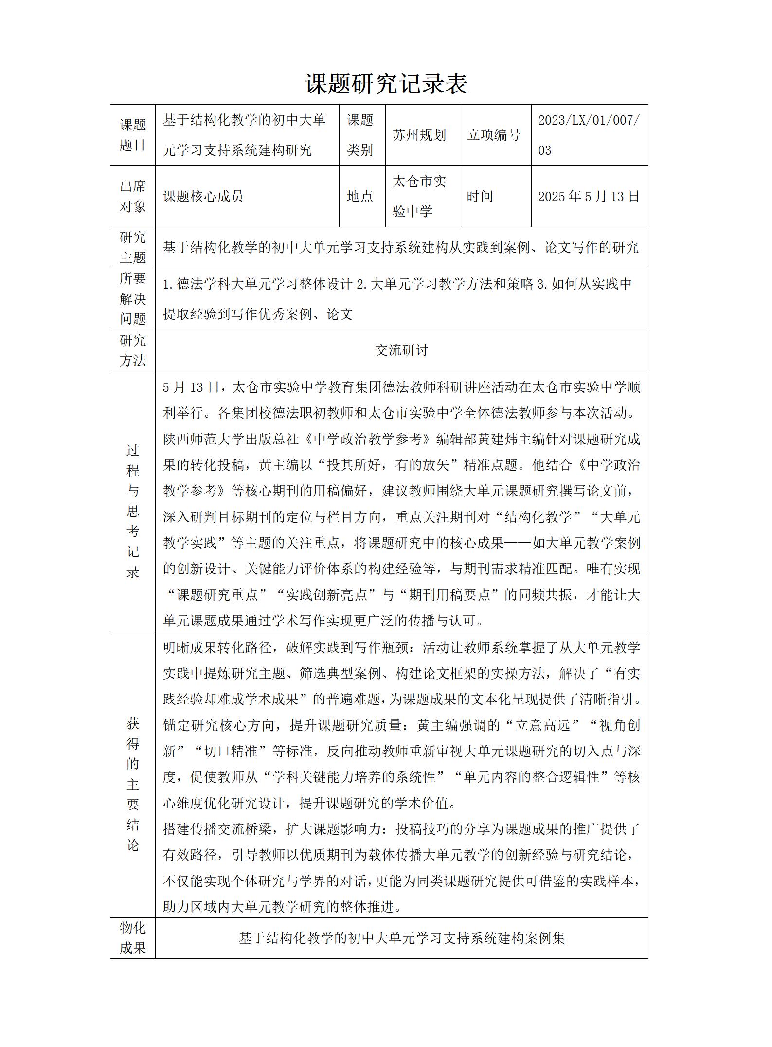
基于结构化教学的初中大单元学习支持系统的建构研究
>
研讨活动
>
正文
2025.5
作者: 时间:2025-05-21 点击数:
上一篇:
2025.6
下一篇:
2025.4
太仓市实验中学 地址:太仓市城厢镇县府东街38号
电话:53565070 邮编:215400