2025年9月研讨活动
作者:户佳页 时间:2025-09-26 点击数:
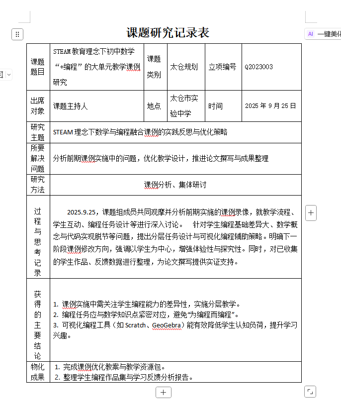
2025年9月25日,课题组成员共同观摩并分析前期实施的“函数与图形编程”课例录像,围绕教学流程、学生互动及编程任务设计等关键环节展开深入研讨。
针对学生编程基础差异显著、数学概念与代码实现衔接不畅等问题,团队提出分层任务设计与可视化编程辅助策略。通过集体研讨,明确了下一阶段课例优化方向,强调以学生为中心,增强课程体验性与探究性。同时,系统整理已收集的学生作品与学习反馈数据,为后续论文撰写提供实证依据。
1.课例实施需关注学生编程能力差异,推进分层教学设计。
2.编程任务应与数学知识点紧密对应,避免“为编程而编程”。
3.引入可视化编程工具有效降低认知负荷,提升学生参与度与学习成效。
